Tomada de Decisão sobre Agentes no Integrador
Entenda como a análise de chamados e a escuta ativa com agentes e times internos evitaram uma solução complexa.
Leandro Grasselli
6 min read
Migrar ou não migrar?
Quando é necessário dizer não, mas com fundamentação sobre o motivo.





1. Migrar Agentes INTEGRADOR para o ONBOARDING V2
Na segunda semana de julho, houve um aumento significativo no volume de chamados relacionados ao credenciamento de agentes PJ via o portal Integrador. Esses chamados apontavam problemas no fluxo atual de cadastro, especialmente relacionados à etapa de domicílio bancário, exigindo liberações manuais por parte dos times de TI e compliance.
Isso motivou a necessidade de investigar a possibilidade de migração desses usuários para o Onboarding V2, com a criação de um perfil exclusivo para Agentes PJ.
Problema Atual
Hoje, agentes PJ utilizam o Integrador, ferramenta legada originalmente projetada para credenciamento. Isso gera diversos gargalos operacionais:
Fluxo Atual (sem solução)
Spike sobre o problema
Avaliar:
A real necessidade de migrar agentes PJ para o Onboarding V2
A viabilidade técnica dessa migração
As funcionalidades que precisam ser adaptadas no Onboarding
As dores reais enfrentadas pelos agentes e equipes envolvidas
Reunião 1
Entrevistado: Eleni (Comercial)
“A forma de credenciar é a mesma do agente externo, só muda mesmo é a forma como o contrato e a assinatura é assinada. Ele envia impresso e o cliente assina.”
— Eleni, Comercial
O fluxo de credenciamento é semelhante entre Integrador e Onboarding V2.
A diferença está no envio manual da ficha cadastral e contrato pelo agente.
O envio via Clicksign não é adotado por todos, pois depende da ação do cliente e pode esfriar a venda.
Reunião 2
Participantes: Leandro Grasselli (UX/P. Designer); Robson (TI); Eduarda (Analista)
Entrevistado(a): Ana Carla (Agente)
“Olha eu não sei sobre erro nenhum no integrador, para mim sempre fluiu bem.”
“Prefiro levar o contrato em e mãos e pedir para ele (cliente) assinar na hora.
Se mandar por essa Clicksign, a venda esfria.”
— Ana Carla, Agente
Os agentes não percebem erros no Integrador.
Dores identificadas:
Impossibilidade de exportar carteira para análise de desempenho.
Preferência por assinatura física para acelerar a venda.
Agentes já têm um fluxo informal eficiente: após contrato assinado, solicitam migração para logística e seguem com a integração dos clientes rapidamente.
Reunião 3
Participantes: Leandro Grasselli (UX/P.Designer); Robson (TI); Eduarda (Analista)
Entrevistado(a): Eleni (Retorno)
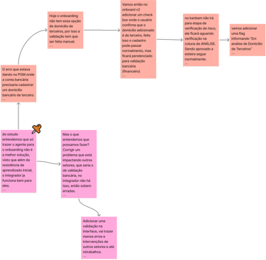
“Um dos problemas é que o agente não tem um validador no integrador para dados bancário, ele só adiciona a informação e envia. Ai depois temos que pendênciar e voltar para ele ajustar.”
“Na verdade esse problema acontece no pgm, quando ja existe uma conta e precisamos credenciar um cliente que precia adicionar outra, ai trava”
— Eleni, Comercial
O problema não está nos agentes, mas:
No validador ausente de domicílio bancário no Integrador.
No bloqueio por titularidade do banco no Onboarding V2.
Em cadastros do Programa de Mercado (PGM), onde o domicílio é sempre de terceiros (o distribuidor).
Esses fluxos causam atrasos, retrabalho e insatisfação geral.
Mapeamento
Melhor forma para encontrar um problema especifico é redesenhando o fluxo inteiro.


Desmistificando as Hipóteses
O maior problema do integrador está no envio de documentação como ficha cadastral e contrato;
❌ Não validada — Os agentes não veem isso como dor, e até preferem o envio manual e assinatura física, pois isso acelera a venda e evita depender do cliente.
A algum erro quando o agente cadastra o domicílio bancário.
✅ Validada — Foi identificado que o Integrador não possui validador bancário, o que leva a erros silenciosos e pendências na análise de credenciamento.
A clicksign vai ajudar o agente com a gestão de assinaturas;
❌ Não validada — Os agentes não gostam da Clicksign, pois ela aumenta o risco de perder a venda (dependência do cliente para assinar digitalmente). Eles preferem assinar fisicamente no ato.
O Agente precisa migrar para o onboarding v2, assim vai melhorar a qualidade de vida dele;
❌ Não validada — O spike mostrou que os principais problemas não estão no sistema em si, e que os agentes nem percebem os erros no Integrador. Além disso, o Onboarding pode impor fricções (ex: Clicksign) que os agentes não querem.
Credenciar pelo integrador é igual credenciar pelo Onboarding v2, a diferença está só na ficha e contrato;
✅ Validada — Foi confirmado na primeira reunião com Eleni que o fluxo é muito parecido, a diferença é o envio da ficha e do contrato, que no Integrador é feito manualmente e no Onboarding via Clicksign.
É melhor para todos utilizarem a assinatura eletrônica;
❌ Não validada — Pode ser melhor do ponto de vista de rastreabilidade e automação, mas não é melhor para o agente na ponta da operação, que precisa de velocidade e controle no fechamento da venda.
Agentes tem funções importantes no integrador e a melhorar;
✅ Validada — Na segunda reunião, a agente Ana Carla comentou sobre a dificuldade em exportar a carteira, o que mostra que há funcionalidades importantes para eles além do credenciamento. Também foi mencionado o uso de simulação de planos e acompanhamento da carteira.
Migrar o credenciamento do agente para o onboarding pode ser simples;
✔️ Parcialmente validada — A estrutura de credenciamento é compatível, então tecnicamente é viável. No entanto, outras questões (resistência ao uso da Clicksign, preferências do agente, funcionalidades específicas do Integrador) mostraram que a migração completa exigiria mais adaptações e poderia não ser a melhor escolha agora.
Conclusão do Spike
A dor principal não está na ferramenta (Onboarding vs. Integrador), mas sim:
Na falta de um validador bancário no Integrador.
Na falta de flexibilidade para contas de terceiros no Onboarding V2.
Portanto, não é necessário (por ora) criar um novo perfil de Agente PJ no Onboarding V2.


Soluções Imediatas
✅ Task 1 – Validador de Dados Bancários no Integrador
Adicionar validação bancária na tela de cadastro. O agente poderá corrigir os dados imediatamente com o cliente, evitando erros que levam o cadastro à análise manual.
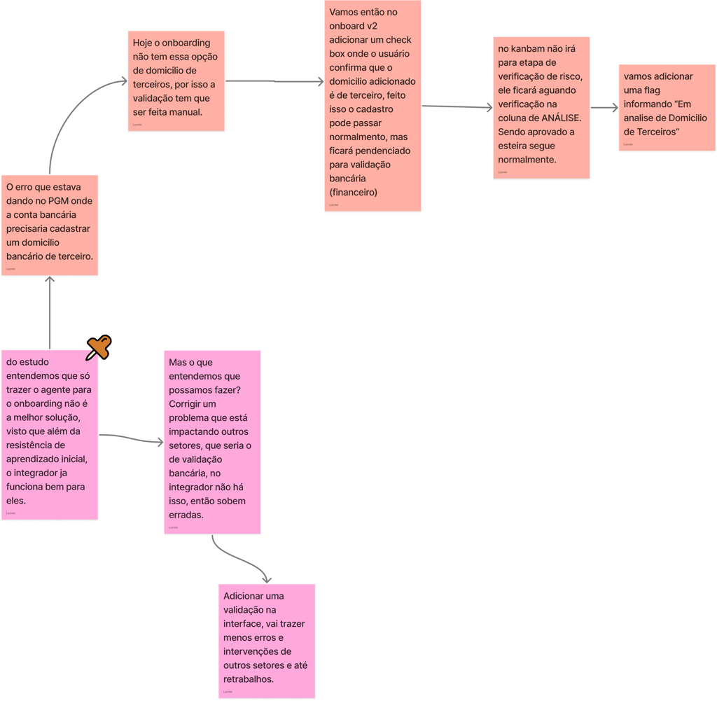
✅ Task 2 – Checkbox "Domicílio de Terceiro" no Onboarding V2
Adicionar um campo opcional no cadastro bancário. Se marcado, o credenciamento será aceito, mas pendente para validação na esteira com o status: “Pendenciado para validação de domicílio de terceiros”
Critérios de Aceite do Spike – Atendidos
✅ Mapeamento das funcionalidades utilizadas por Agentes PJ no Integrador
✅ Levantamento técnico das permissões e estruturas necessárias
✅ Avaliação de viabilidade de migração para Onboarding V2
✅ Proposta de solução mínima (MVP via Tasks 1 e 2)
✅ Identificação de riscos e impactos
✅ Geração de TASK MVP1 (credenciamento com tratamento de domicílio)
Cenário Futuro Esperado (100%)
Com as melhorias aplicadas:
Agentes poderão seguir com o credenciamento sem travas operacionais.
A validação bancária será feita na origem.
O fluxo de domicílio de terceiros será formalizado e rastreável.
Mantém-se o uso do Integrador, mas com mais robustez.
Futuramente, se necessário, o Onboarding V2 poderá receber outras funcionalidades dos agentes.
Próximos Passos
Desenvolver e testar as duas Tasks (validador + checkbox)
Monitorar a redução dos chamados
Reavaliar a necessidade de migração após ganho de estabilidade
Considerar exportação de carteira como funcionalidade futura para os agentes
