De analytics a Produto 🔥
Como Data Analytics orientou decisões de Product Design guiadas por dados.🔥
+ Vistos
1/14/20268 min read
Analytics a Produto
Como Data Analytics orientou decisões de Product Design guiadas por dados






Contexto
Problema a ser resolvido
O portal apresentava baixo engajamento na página de Links de Pagamento, que possuía informações e opções incompletas no momento da criação de links. Em contrapartida, observei alto engajamento nas telas de simulação de vendas, onde os usuários acabavam executando ações semelhantes.
Essa inconsistência no fluxo de uso indicava que os usuários estavam utilizando caminhos alternativos para realizar determinadas ações, o que dificultava a correta interpretação dos dados de uso da plataforma. Como consequência, isso poderia impactar a leitura das métricas de engajamento e comprometer a tomada de decisões estratégicas do negócio.
Usuários
A plataforma possui como principal público revendedores, que utilizam o portal para acompanhar vendas, recebimentos e realizar simulações de transações. Esses usuários se dividem em dois perfis principais:
Revendedores COM Links de Pagamento
São empreendedores que utilizam o portal para gerenciar suas vendas e recebimentos, além de contar com funcionalidades adicionais para vendas remotas.Podem utilizar o simulador de vendas.
Conseguem gerar links de pagamento a partir da simulação.
Também podem gerar links de pagamento diretamente, sem necessidade de simular previamente.
Revendedores SEM Links de Pagamento
São empreendedores que utilizam o portal principalmente para acompanhamento financeiro e apoio às vendas realizadas presencialmente (Terminais/Maquininhas).Possuem acesso ao simulador de vendas.
Não possuem permissão para gerar links de pagamento.
Vendas somente por meio dos terminais físicos nas lojas.
Utilizam o simulador apenas para consulta ou apoio na negociação com clientes.
Sobre o projeto
Este projeto consiste na implementação da tela de Links de Pagamento no portal de clientes da Lucree. A iniciativa surgiu a partir da identificação de um problema nas dashboards de engajamento de produtos, onde uma funcionalidade não estava sendo executada conforme o esperado em determinada página.
Reimplementação de função - Periodo de 4 a 5 semanas
Escopo do projeto
O desafio consistia na revitalização da página de Links de Pagamento, realizando ajustes nas funcionalidades existentes para garantir que o fluxo de criação de links fosse executado corretamente dentro da página apropriada.
Além disso, foi necessário acompanhar os dados de uso após a implementação das melhorias, com o objetivo de validar o impacto das mudanças no comportamento dos usuários e na leitura das métricas da plataforma.
Problema
Ao analisar o dashboard dos produtos, identifiquei uma anomalia em uma função que estava sendo acessada pelos usuários em uma página que executava uma função semelhante, porém não deveria ser utilizada especificamente nela. Isso ocorria porque a página apresentava opções ausentes no momento da execução.
Como resultado, a falta de uso ou de conhecimento sobre a página com a função específica acabou tornando-a obsoleta, o que passou a dificultar o rastreamento e a captação de dados da plataforma.
Perda de rastreabilidade de dados.
Dados analíticos inconsistentes (métricas distorcidas).
Funcionalidade obsoleta no sistema.
Dificuldade de manutenção (complexidade para identificar bugs e entender o comportamento do usuário).
Risco de decisões estratégicas erradas (Sem dados confiáveis)
Débito técnico acumulado (aumenta o custo da plataforma).
Dor - Negócio
Dor - Usuário
Experiência confusa.
Possíveis falhas ou resultados inesperados.
Perda de tempo.
Falta de clareza sobre o funcionamento da plataforma (desconfiança ou dificuldade).


Descoberta
Para investigar, acessei o produto como cliente e mapiei os fluxos:
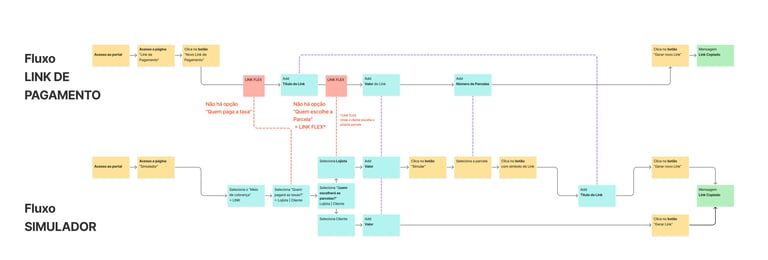
A tela de simulação oferecia informações mais completas para gerar o link.
A tela de links de pagamento era limitada, com dados faltantes e menos intuitiva.
Isso explicava por que os usuários preferiam criar links pela simulação, mesmo sendo um recurso secundário.


Proposta Rápida
Apresentei o diagnóstico aos stakeholders, que ficaram surpresos ao perceber o problema — antes estávamos “cegos” sem os dados.
Propus a revisão do fluxo de criação de links, unificando informações e tornando a tela dedicada mais robusta e eficiente.


Hipoteses, dúvidas e suposições
Cliente faz a simulação antes de gerar um link.
Ha funções faltando na página de link de pagamentos?
Cliente não sabe sobre a página de link de pagamentos?
Página de links de pagamentos tem bugs?
O fluxo da página de Links é mais complexo que o de simulação?
A interface da página de links de pagamentos é menos atrativa?
Existe algum gargalo no fluxo de links de pagamentos?
Simulador gera links mais rápidos / carrega mais rápido.
Link de pagamentos por não ter simulação, gera dúvidas na criação?
Usuários têm dúvidas ao gerar cobranças na página de links.
Usuários confiam mais em gerar links pelo simulador.
Falta de alerta ou sinalização do sistema para o usuário.
Entrevistas Investigativas
Agora é o momento de investigar diretamente os motivos com o usuário e descartar as suposições.
04
05 à 08
Clientes que mais geram links
Perguntas Abertas
Perguntas
Quando você precisa gerar um link para enviar ao cliente, como normalmente faz?
O que o (a) [x] oferece que facilita sua decisão de gerar o link por lá? Existe algo que você sente falta na página de [x]?
Você sabia que pode gerar links pela página de [x]?
Você percebe que algo está faltando ou que poderia existir uma alternativa para auxiliar na criação das suas cobranças? Onde?
[x] é referente a página que o entrevistado informou na entrevista
”No simulador eu consigo ajustar condições antes de gerar o link. Na página de pagamento não tem as mesmas opções”
- Lorena dos Santos
"Sério? Sempre usei o simulador pra gerar link, achei que a tela de links era só para verificar os que gerei anteriormente.”
- João Manoel Junior
”Já usei sim a página de links de pagamentos para gerar link, mas percebi que não consigo gerar certos links nela como eu geraria no Simulador.”
- Bruna Giardino de Brito
”No simulador eu consigo gerar o link sem dar muitas voltas (menos cliques) e já enviar pro cliente na hora. Na página de link de pagamento parece que demora mais.”
- Rosana Thainá
Pontos importantes
Investigando com os usuários como eles faziam o processo de geração de links de pagamentos e investigando sobre o uso do simulador. (Somente os comentários são reais, as fotos e nomes foram recriados em personas fictícias).
Redesenho e Estruturação
Desenvolvimento de wireframes para explorar soluções e gerar novas funcionalidades.


Protótipo
Criação de protótipo de alta fidelidade no Figma.


Testes de usabilidade via Maze com colaboradores de diferentes níveis de conhecimento no sistema. Resultado: 89% de aproveitamento nos testes.
Wireframes e protótipo de alta fidelidade.
Validação com usuários internos.
Criação de cards no Jira para priorização e acompanhamento com o time de desenvolvimento.
Entregas
Pontos com Stakeholders
Melhor não colocar link FLEX, os clientes podem não entender, melhor colocar Flexível, fica mais fácil para lembrar o que é essa função.
Colocar uma função de Duplicar um link que já foi feito, pode ajudar a acelerar a criação de links no futuro.
Aprovado a ideia de criar o link na mesma tela com os links que já foram criados.
Status é ótimo para entender a situação e fazer devolutivas de cobranças.
Impacto
Detecção de um gargalo oculto no fluxo de produto.
Engajamento de stakeholders para apoiar mudanças.
Redução de riscos de inconsistência no uso da plataforma.
Base para evoluir a cultura de produto orientada a dados dentro da empresa.
Considerações finais
A visualização de dados no Looker/GA4 foi essencial para identificar inconsistências que, sem análise, passariam despercebidas.
O problema não estava na tecnologia, mas no fluxo e nas informações apresentadas ao usuário, mostrando a importância do design aliado à análise de dados.
O uso de testes de usabilidade (Maze) validou rapidamente a solução antes de consumir esforço de desenvolvimento, economizando tempo e recursos.
O case reforça como UX não é só interface, mas envolve diagnóstico, estratégia e alinhamento com o negócio.
Próximos passos
Monitorar o desempenho do novo fluxo após implementação, acompanhando métricas de conversão entre simulação e criação de links.
Expandir o uso de dados com Google Tag Manager para tornar a instrumentação mais escalável e flexível.
Aplicar testes com usuários externos/clientes reais, além dos internos, para validar em cenários mais diversos.
Documentar o aprendizado e compartilhar com o time de produto, criando uma cultura de decisão orientada a dados.
Explorar oportunidades adjacentes, como sugerir melhorias em outras jornadas do portal baseadas em dados.
